LeeWT

  • 홈
  • 태그
  • 방명록

PhysX 2

PhysX API 구조 (2)

PhysX에서 물리를 연산할 오브젝트인 PxActor를 물리 연산 하기 위해서는 인스턴스된 PxActor의 공간 범위와 충돌 속성을 설명하는 PxShape를 인스턴스하고 PxActor에 모양을 설정해주어야 한다. PX_FORCE_INLINEPxShape* createShape(const PxGeometry& geometry, const PxMaterial& material, bool isExclusive = false, PxShapeFlags shapeFlags = PxShapeFlag::eVISUALIZATION | PxShapeFlag::eSCENE_QUERY_SHAPE | PxShapeFlag::eSIMULATION_SHAPE) Shape를 생성하기 위해선 Shape의 Geometry 정보를 담고 ..

PhysX 2022.10.14

PhysX API 구조 (1)

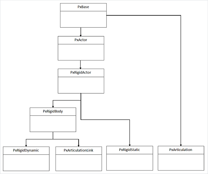
PhysX를 사용하기 위한 전역 객체 생성을 해주어야한다. PxFoundation 상위 수준 SDK를 인스턴스화 하기위해 필요 PxPhysics 모든 장면에 영향을 미치는 전역 매개 변수를 설정하고 여러 장면에서 공유할 수 있는 개체를 생성 PhysX는 PxScene에 PxActor 객체를 생성하고 각 Actor의 속성(Transform 정보, PhysicsMaterial 등)값을 설정 그러고 elapse time 만큼 시뮬레이션를 시켜준 후 각 Actor의 시뮬레이션 결과(Global Position, Velocity 등)을 사용하게 된다. PhysX에서는 다음과 같은 Actor들을 지원하고 있다. PxBase Reflection / Querying 객체 Type PxActor Actor의 이름, 플래..

PhysX 2022.10.11
이전
1
다음
더보기
프로필사진

LeeWT

  • 분류 전체보기 (17)
    • DirectX11 (8)
    • Project (2)
    • PhysX (2)
    • Programing 공부 (5)
      • SIMD (1)
      • Graphics (3)

Tag

Voxel, SIMD, graphics, PxActor, Texture Streaming, directx, Tiled Resource, Cone Tracing, PxShape, HLSL, Block Compression, DirectX11, PhysX, Shadow, texture,

최근글과 인기글

  • 최근글
  • 인기글

최근댓글

공지사항

페이스북 트위터 플러그인

  • Facebook
  • Twitter

Archives

Calendar

«   2025/11   »
일 월 화 수 목 금 토
1
2 3 4 5 6 7 8
9 10 11 12 13 14 15
16 17 18 19 20 21 22
23 24 25 26 27 28 29
30

방문자수Total

  • Today :
  • Yesterday :

Copyright © Kakao Corp. All rights reserved.

티스토리툴바